广西桂林市城市管理委员会网站
政府信息
公开指南
政府信息
公开制度
法定主动
公开内容
法规条例
重要信息公开
组织机构
行政执法
财政信息
领导简介
权责清单
行政法规
党风廉政
部门文件
委属单位
视频中心
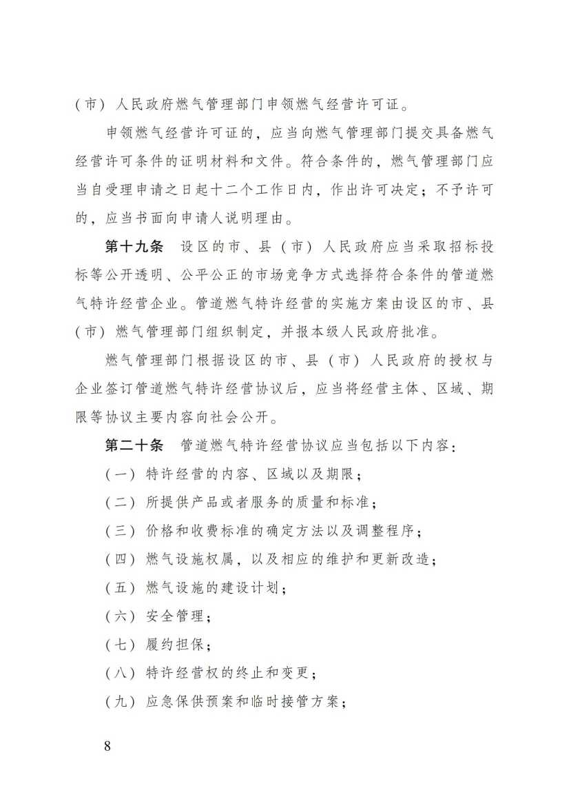
政府信息
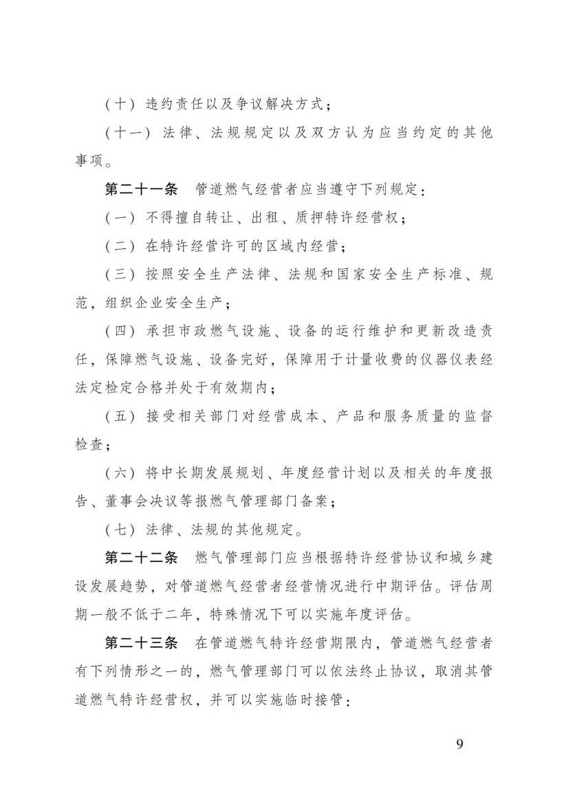
公开年报
依申请公开
当前位置:
首页
>>
政府信息公开
>>
法定主动公开内容
>>
法规条例
(2023年3月修订)广西燃气管理条例
2023-04-10 09:05:00 来源: 市城市管理委员会
【打印本页】
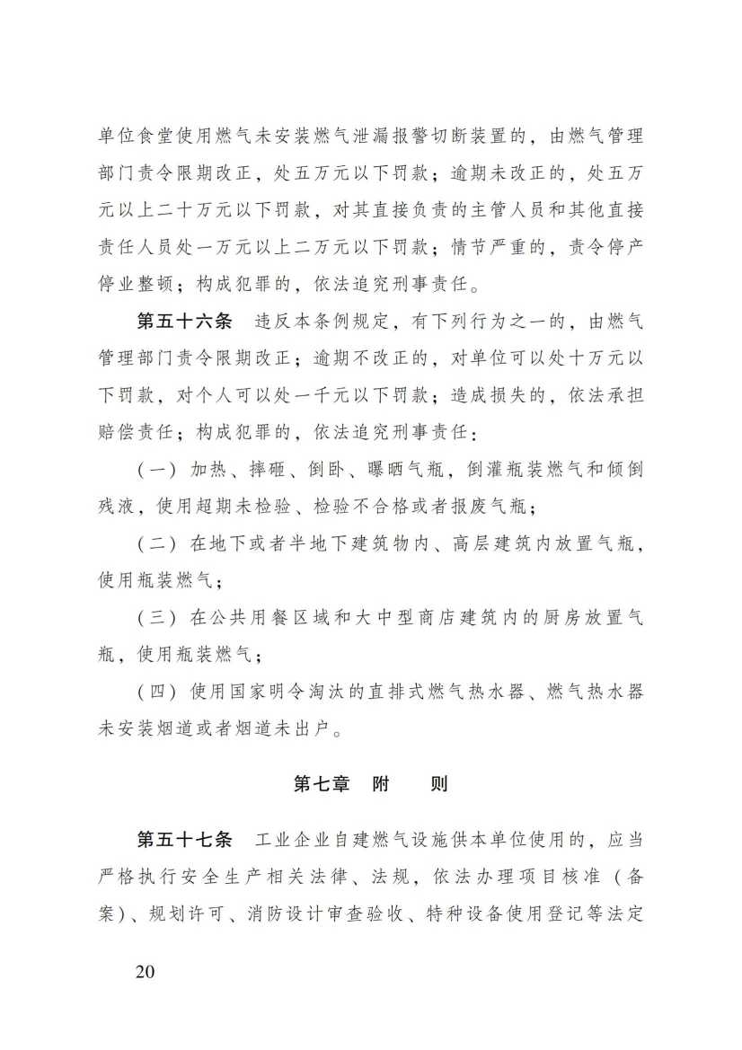
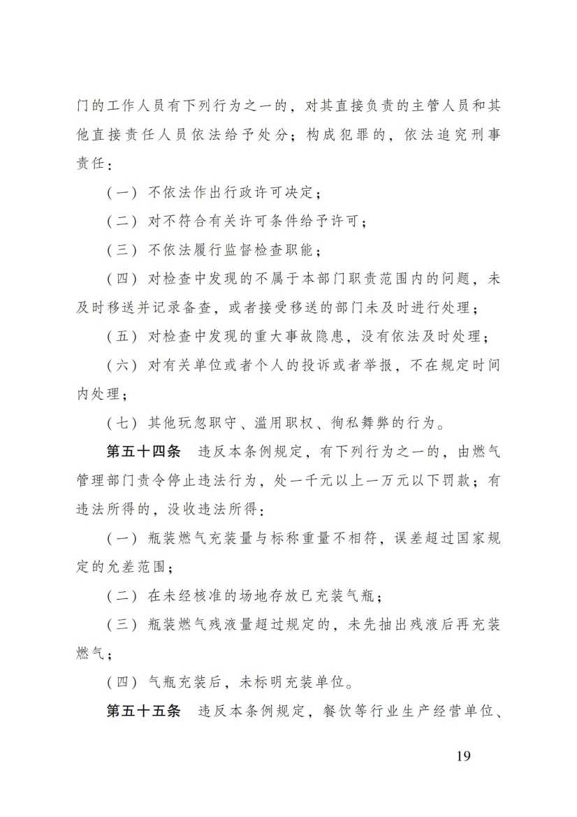
分享到: