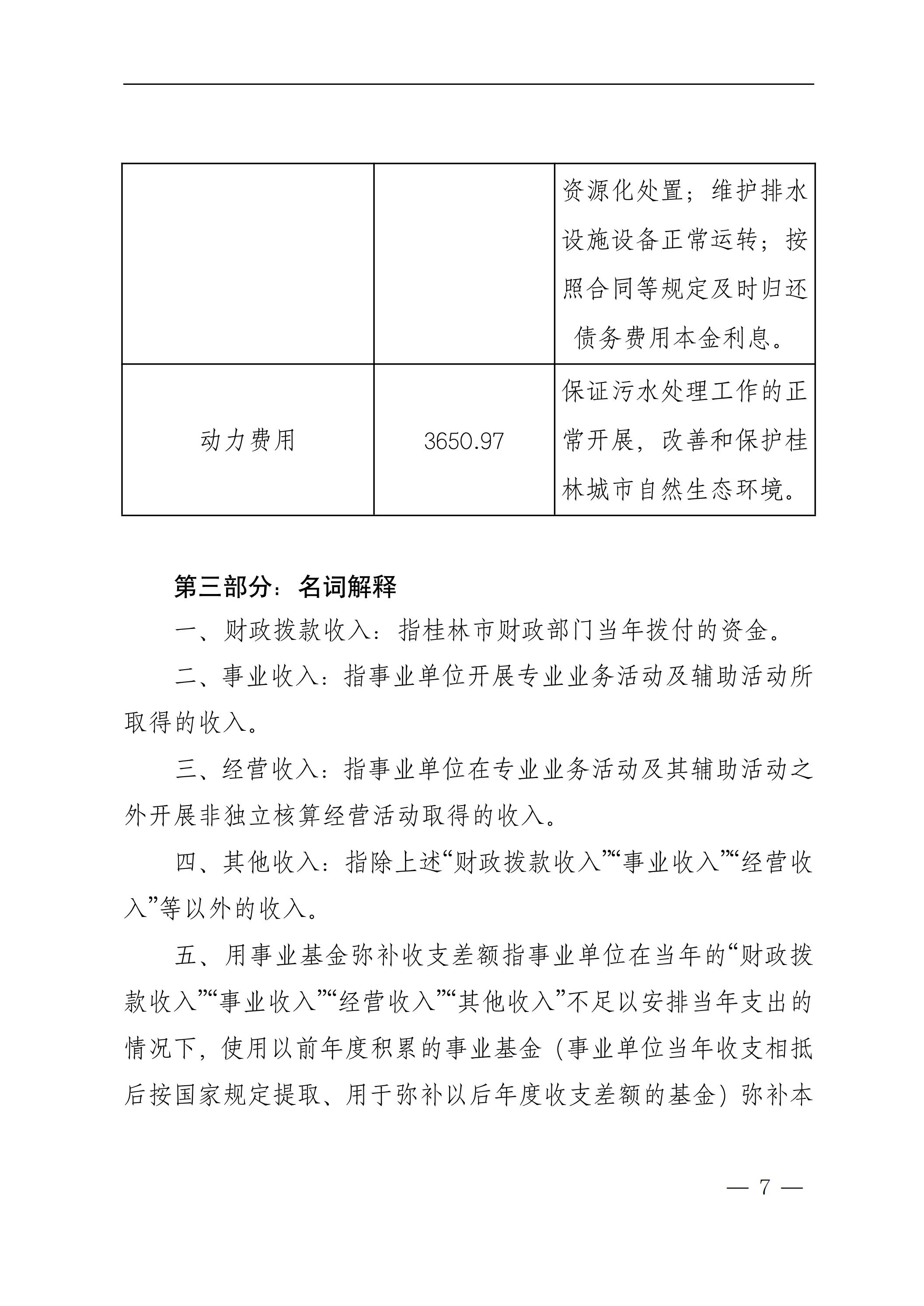
当前位置:首页 >> 政府信息公开 >> 法定主动公开内容 >> 财政信息
008004 桂林市排水工程管理处 2025 年预算公开说明
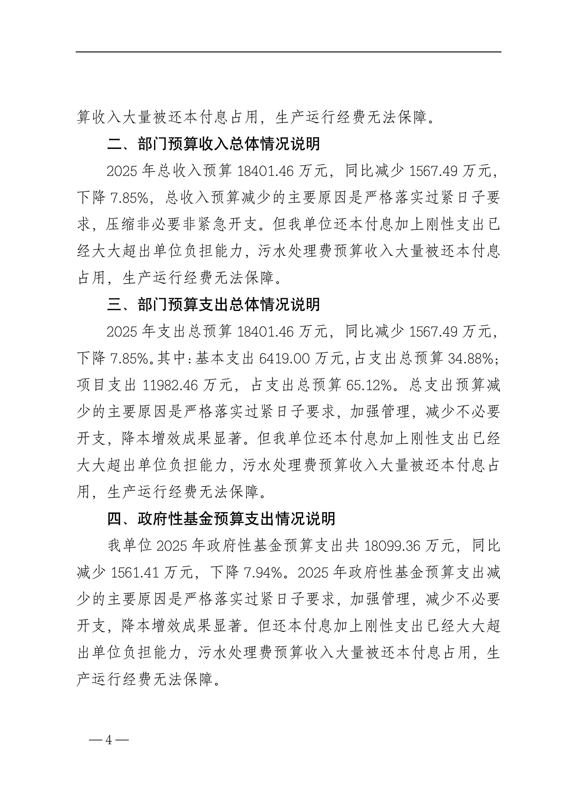
008004桂林市排水工程管理处2025年部门预算公开表.xls