广西桂林市城市管理委员会网站
政府信息
公开指南
政府信息
公开制度
法定主动
公开内容
法规条例
重要信息公开
组织机构
行政执法
财政信息
领导简介
权责清单
行政法规
党风廉政
部门文件
委属单位
视频中心
政府信息
公开年报
依申请公开
当前位置:
首页
>>
政府信息公开
>>
法定主动公开内容
>>
财政信息
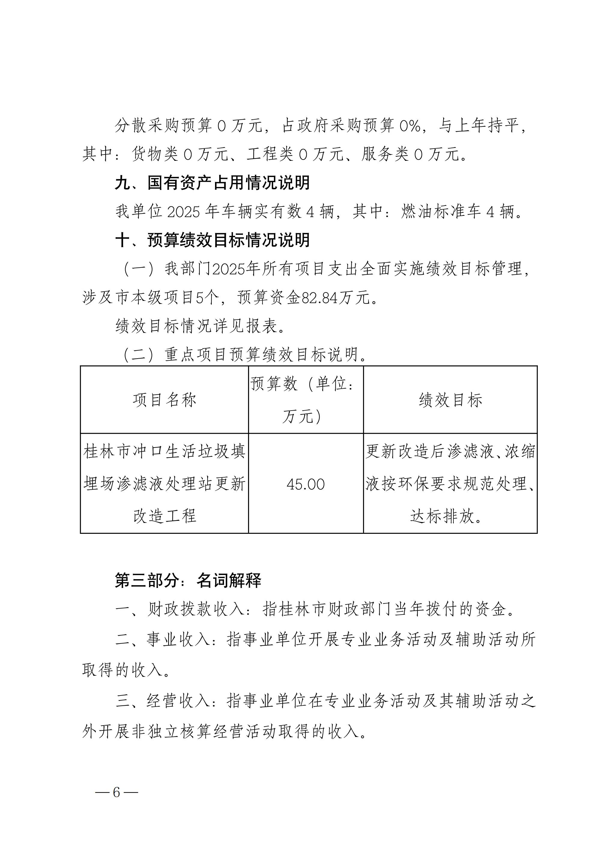
008010 桂林市环境卫生管理处 2025 年预算公开说明
2025-05-22 09:00:00 来源: 市城市管理委员会
【打印本页】
008010桂林市环境卫生管理处2025年预算公开表.xls
分享到: