广西桂林市城市管理委员会网站
政府信息
公开指南
政府信息
公开制度
法定主动
公开内容
法规条例
重要信息公开
组织机构
行政执法
财政信息
领导简介
权责清单
行政法规
党风廉政
部门文件
委属单位
视频中心
政府信息
公开年报
依申请公开
当前位置:
首页
>>
政府信息公开
>>
法定主动公开内容
>>
部门文件
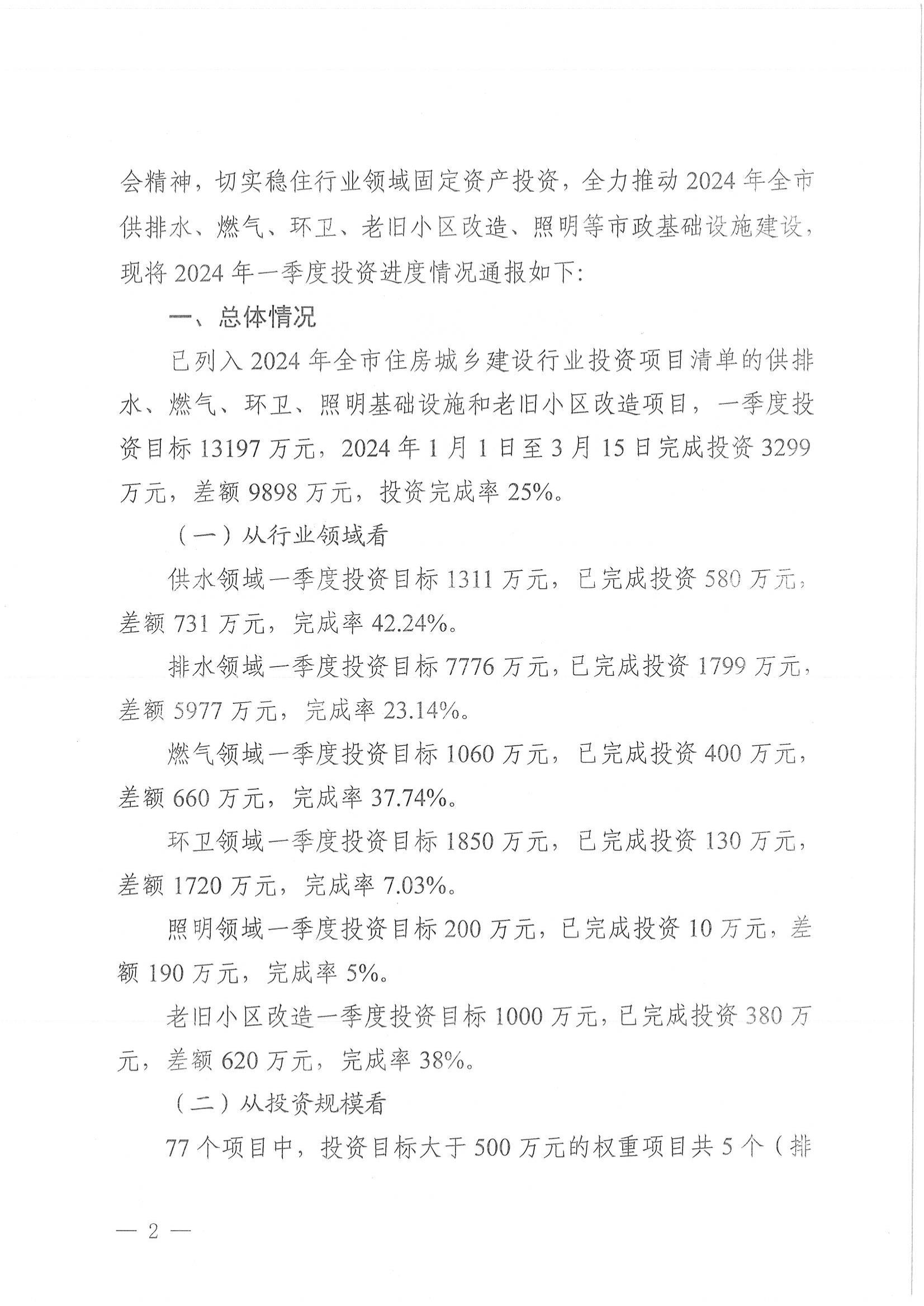
桂林市城市管理委员会关于行业经济稳中求进工作一季度投资进度情况的通报
2024-03-22 22:00:00 来源: 桂林市城市管理委员会
【打印本页】
桂林市2024年城镇市政基础设施项目一季度投资运行情况表.rar
分享到: