广西桂林市城市管理委员会网站
政府信息
公开指南
政府信息
公开制度
法定主动
公开内容
法规条例
重要信息公开
组织机构
行政执法
财政信息
领导简介
权责清单
行政法规
党风廉政
部门文件
委属单位
视频中心
政府信息
公开年报
依申请公开
当前位置:
首页
>>
政府信息公开
>>
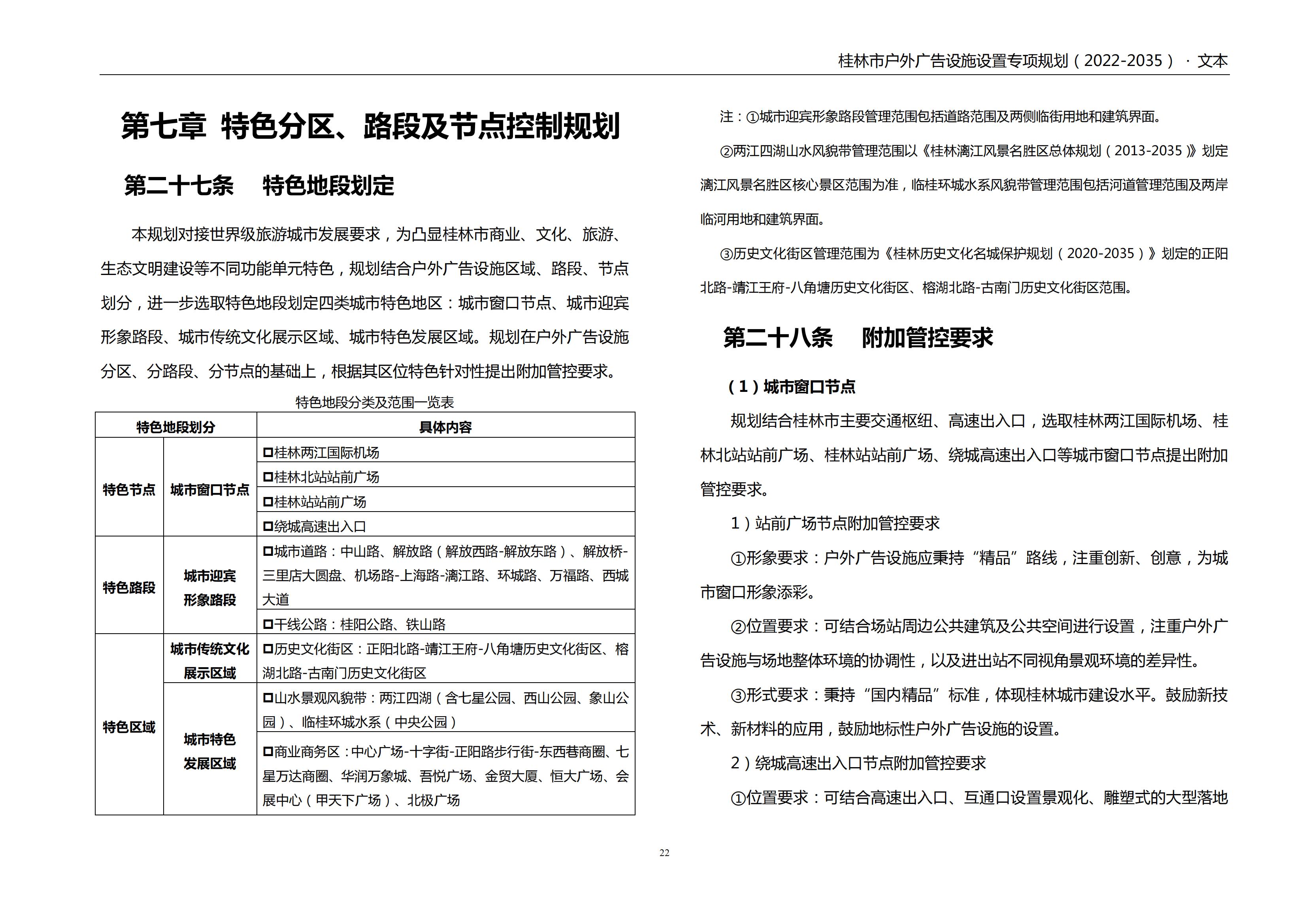
法定主动公开内容
>>
部门文件
桂林市户外广告设施设置专项规划(2022-2035)
2025-09-04 17:07:00 来源: 桂林市城市管理委员会
【打印本页】
如需要说明书和产品库等资料,请致电我委,联系电话:2822942。
分享到: